● 全国交通职业教育教学指导委员会主任单位

● 北京市交通委直属的唯一公办高职

● 北京市特色高水平职业院校

● 北京交通职教集团核心校

北京晨报独家报道:PP电子游戏网站 学在交通运输 就业一路畅通!

2018年03月09日 作者:  来源:

PP电子游戏网站 学在交通运输 就业一路畅通! | 北京晨报独家报道

2018-03-09 20:54就业/专业

 

 

PP电子游戏网站是北京市交通委直属的唯一公办全日制普通高等职业院校。学院为首都综合交通体系建设培养了大批高素质应用型技术和管理职业人才,形成了鲜明的交通职业教育特色。学院是北京交通职教集团的核心院校,与北京市交通大型国有集团公司(公交集团、地铁运营、首发集团、轨道建管、祥龙集团、市政路桥等)及世界知名企业紧密开展校企合作,所有专业100%采用订单式培养模式,毕业生实现专业高对口率和高待遇就业。在市教委和交通委的指导下,学院借助于国际化办学模式,引进德国德累斯顿工业大学职业本科课程,为学生可持续发展搭建了广阔的平台。 

自主招生变化与亮点

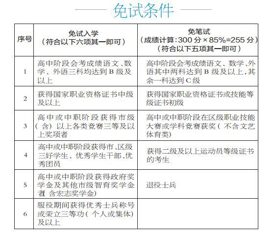
有免试;免收考试报名费;设立优秀新生奖

不符合学院免试条件的考生也完全不用担心,笔试比重降低到18%,同时将复试面试比重增至70%,更看重学生的综合能力。

学院今年自主招生有700人计划,27个专业。涉及城市轨道交通专业群、汽车服务与管理专业群、交通管理与信息工程专业群、道路桥梁工程专业群和古建筑专业群等五大专业群,共涉及20多个专业,就业岗位覆盖交通行业主要领域和部门。学院专注交通行业,所以在交通领域就更专业。

在就业方面,99%以上的就业率早已不是问题,学院更追求的是双高一可,即:本专业对口就业率高、薪酬高及学生可持续性发展。我们正在逐步实现。欢迎对轨道地铁、汽车销售与维修、航空、智能交通、物流、道路桥梁建设与维护及古建专业感兴趣的学生报考PP电子。

参加今年高招自主招生的考生,请在318800—222000通过PP电子官方网站报名(网址:),可以选择我们两个专业报考。考生可以从PP电子网站看到招生章程里的详细说明,想要报考航空和轨道交通类专业的考生注意看身体条件。

 

报名办法

(一)网上报名:

网上报名时间:3188003222000 网址: www. bjjt.edu.cn

(二)现场确认:报名以现场复核后为准,同时免收报名费。

1.现场确认时间:324日至325830—1600

2.现场确认地点:北京市大兴区黄村镇清源路北(大兴校区)

3.现场确认时须携带和交验的材料

1)学生本人持在PP电子网上报名提交后生成打印的《PP电子游戏网站自主招生报名表》(见学院网站:www. bjjt.edu.cn);

2)学生本人身份证原件及复印件一份(正反页印在同一张A4纸上)、户口簿原件及复印件一份(户口簿首页和学生本人资料页复印在同一张A4纸上)、一寸免冠彩色蓝底照片2张(与报名表同底版);

3)普通高中应届毕业生提供《北京市普通高中毕业生综合素质评价报告册》复印件一份,加盖高中学校公章;

往届普通高中毕业生由档案所在单位提供高中学生评语表(学籍卡正反面)复印件一份,加盖档案所在单位公章;

中专、职高、技校毕业生提供操行评定,加盖学校公章;

4)高中阶段或中职阶段获奖证书、文艺体育级别证书、职业资格证书等原件及复印件一份;

5)考生2018年高考体检证明。

以上材料原件现场核实后退回,复印件交与PP电子留存不再退还,同时领取《准考证》或《免试入学通知单》。凡弄虚作假者一经查出取消录取资格。

4.申请免试入学相关说明:

申请免试入学的考生必须在2018324日、25日现场确认时提交材料并办理相关手续(其中学院将组织轨道类及民航运输专业申请免试入学的考生进行综合素质面试),领取《免试入学通知单》。

申请免试入学的考生经学院核准后,于2018331日到PP电子领取《免试入学确认单》。

 

备注:

1.要求报考城市轨道交通类专业、汽车车身维修技术专业、民航运输专业的考生双眼无色盲、色弱或弱视。

2.要求报考城市轨道交通类专业、民航运输专业的考生均须政审合格且基本符合就业企业入职员工身体条件标准。

3.学制:三年;学费:6000//人;住宿费:650元或750元或1020元或1200// 

 

联系方式

校园开放日:2017311日和17900-1600

地址:大兴校区

上课校区:

大兴校区:北京市大兴区黄村镇清源路北

海淀校区:北京市海淀区西三旗悦秀路南口

通州校区:北京市通州区梨园镇云景东路90

现场报名确认地址:学院大兴校区

乘车路线:乘地铁大兴线至清源路站下车B出口(东北方向)往北300米路口右转800米;或乘366844943679827至滨河东里站往南200米;乘937842848至大兴中医院站往东300米;乘410456610631841968954829至清源西里站下车。

驾车路线:京开高速黄村出口金华寺收费站路西

咨询电话:

大兴校区(招生办):69204968 69232401 692416448011

海淀校区:

8290741382958860

通州校区:80882736

咨询QQ群号:

117603824

学院网址:

www. bjjt.edu.cn 

 

 

 

 

PP电子游戏(中国)股份有限公司网站 版权所有 京 ICP 备 14060689号 京公网安备 11011502002538号