PP电子游戏网站
2019年北京高职自主招生征集志愿(补录)办法
依据《2019年北京市高等职业教育自主招生实施办法》和《北京交通运输职业学院2019年高职自主招生章程》,结合自主招生计划完成情况,特制定本办法。
一、征集志愿招生计划
备注:
1.要求报考城市轨道交通类专业、民航运输专业的考生双眼无色盲、色弱或弱视。
2.要求报考城市轨道交通类专业、民航运输专业的考生均须政审合格且基本符合就业企业入职员工身体条件标准。
3.“城市轨道交通车辆”、“城市轨道交通工程技术”专业只招收男生。
4.各专业计划中含50%的计划数用于招收农村户籍考生。
二、报名条件
已参加北京市2019年高考报名的考生。
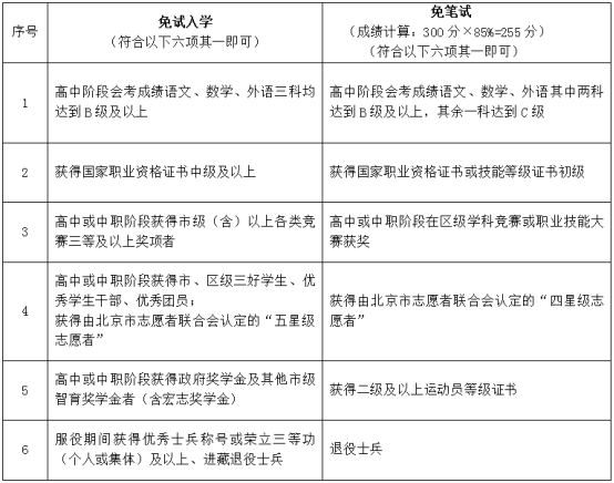
三、免试条件
四、网上报名
报名时间:2019年4月13日8:00——4月16日12:00
报名方法:进入北京交通运输职业学院 “自主招生网上报名系统”,填写报名信息。
五、现场确认
确认时间: 2018年4月17日(9:00-12:00)
确认地点: PP电子游戏网站大兴校区(大兴区黄村清源路北)
提交材料:现场确认时须携带和交验的材料
(1)学生本人持在PP电子网上报名提交后生成打印的《PP电子游戏网站自主招生报名表》(见学院网站:www. bjjt.edu.cn);
(2)学生本人身份证原件及复印件一份(正反面印在同一张A4纸上)、户口本原件及复印件一份(户口本首页和学生本人资料页复印在同一张A4纸上)、一寸免冠彩色蓝底照片2张(与报名表照片同底版);
(3)普通高中应届毕业生提供《北京市普通高中毕业生综合素质评价报告册》复印件一份,加盖高中学校公章;
往届普通高中毕业生由档案所在单位提供高中学生评语表(学籍卡正反面)复印件一份,加盖档案所在单位公章;
中专、职高、技校毕业生提供操行评定,加盖学校公章;
(4)高中阶段或中职阶段获奖证书、二级及以上运动员等级证书、职业资格证书、退役士兵证明等原件及复印件一份;
(5)考生2019年高考体检证明。
以上材料原件现场核实后退回,复印件交与PP电子留存不再退还,同时领取《准考证》或《免试入学通知单》。凡弄虚作假者一经查出取消录取资格。
4.申请免试入学相关说明:
申请免试入学的考生必须在2019年4月17日现场确认时提交材料并办理相关手续(其中学院将组织轨道交通类及民航运输专业申请免试入学的考生进行综合素质面试),领取《免试入学通知单》。
申请免试入学的考生经学院核准后,于2019年4月20日到PP电子领取《免试入学确认单》。
六、入学考试
考试时间:2018年4月20日(周六) 笔试:9 : 30至12 : 00
复试:下午13:00开始
注:已经参加北京公办高职学院联合出题笔试的同学可以免考PP电子笔试,成绩直接认定。
考试地点:PP电子游戏网站大兴校区(大兴区黄村清源路北)
七、结果查询
4月26日起与北京教育考试院同期公示预录取名单。5月上旬发放录取通知书。
八、报名联系方式
报名地址:北京交通运输职业学院大兴校区(北京市大兴区黄村清源路北)
咨询电话:大兴校区(招生办):69204968 、69232401
海淀校区:82907413、82958860
通州校区:80882736
咨询QQ群号: 117603824
学院官方微信:微信—通讯录—订阅号—添加搜索“PP电子游戏网站”
学院网址:www. bjjt.edu.cn
纪检监督电话:69233401
乘车路线:① 乘地铁大兴线至清源路站下车(b口出),或乘公交410、456、610、841、968、954、829至清源西里站下车,往北300米路口右转(向东)800米
② 乘公交366、844、943、679、827至滨河东里站往南200米;或乘公交937、842、848至大兴中医院站往东300米;
驾车路线:京开高速黄村出口金华寺收费站路西